Optimale Zeitplanung für Sequenzen mit grafischer Oberfläche
Um sicherzustellen, dass alle Funktionen der Sequenzen optimal genutzt werden können, ist es wichtig, genügend Zeit in deinem Kalender dafür einzuplanen.
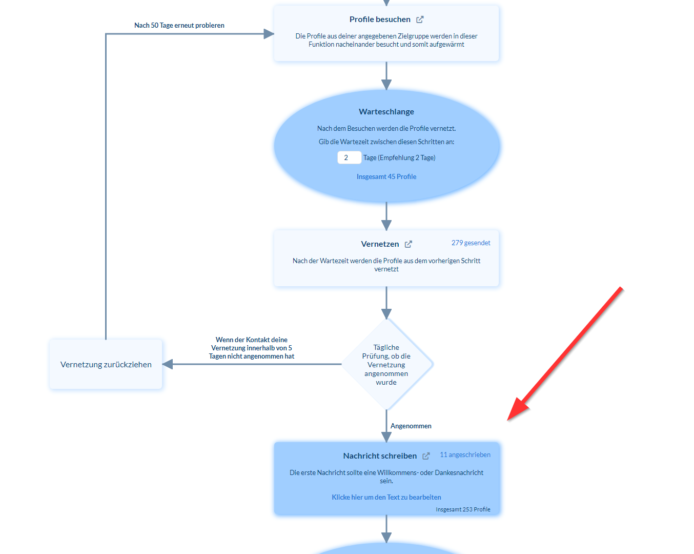
Gerade die Nachrichten-Funktion zu Beginn der Sequenz spielt hier eine zentrale Rolle, da sie direkt nach der Vernetzungsanfrage ausgeführt wird und prüft, ob eine Anfrage angenommen wurde.
Warum ausreichende Zeit wichtig ist
Wenn du nicht ausreichend Zeit für die Sequenz einplanst, kann es passieren, dass neue Kontakte
nicht vollständig bearbeitet werden. Dies betrifft besonders die erste Nachricht nach der Vernetzung.
Risiko: Wenn Kontakte die Vernetzungsanfrage annehmen, du sie jedoch innerhalb von mehr als fünf Tagen nicht prüfst, fallen sie aus der Zielgruppe heraus. Das bedeutet, sie erhalten keine weiteren Nachrichten mehr – selbst wenn sie die Vernetzung bereits angenommen haben. Damit geht wertvolles Potenzial verloren.
Zeitbedarf: Empfehlungen für die Planung
-
Sequenz mit grafischer Oberfläche: Plane mindestens 3-4 Stunden ein, um sicherzustellen, dass alle Funktionen sauber durchlaufen werden.
-
Follow-up-Nachrichten: Pro Follow-up solltest du zusätzlich etwa 1-2 Stunden einplanen. Der genaue Zeitbedarf hängt von der Leistung deines Systems und der Textlänge der Nachrichten ab.
Was du beachten solltest
-
Pufferzeiten einbauen: Gerade bei längeren oder komplexeren Sequenzen lohnt es sich, etwas mehr Zeit als Reserve einzuplanen.
-
Systemleistung berücksichtigen: Wenn dein System langsamer arbeitet, solltest du die empfohlenen Zeiten lieber etwas nach oben korrigieren.
-
Prüfung der Kontakte: Kontrolliere regelmäßig, ob angenommene Anfragen bearbeitet werden, um sicherzustellen, dass keine Kontakte aus der Sequenz herausfallen.
Fazit
Durch eine ausreichende Zeitplanung stellst du sicher, dass die Sequenzen mit grafischer Oberfläche ihre volle Wirkung entfalten. Das betrifft insbesondere die Nachrichten, die direkt nach der Vernetzung gesendet werden. Mit genügend Zeit für jede Phase der Sequenz erreichst du alle potenziellen Kontakte, ohne dass jemand unbeabsichtigt durch das Raster fällt.