Optimal Time Scheduling for Sequences with Graphical Interface
To ensure that all functions of the sequences can be used optimally, it is important to allocate sufficient time in your calendar for them.
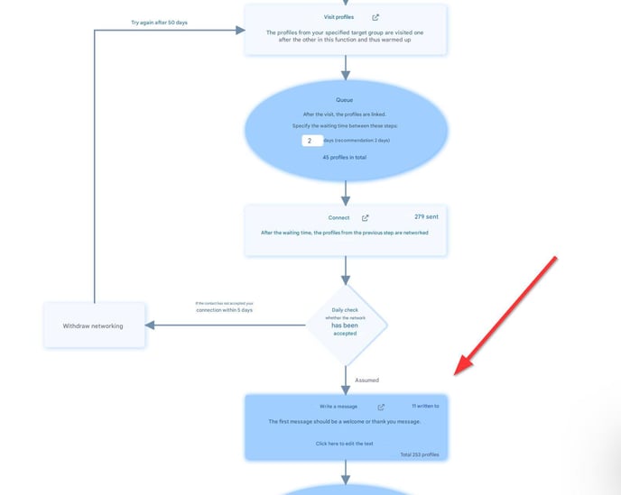
The messaging function at the beginning of the sequence plays a crucial role, as it is executed immediately after the connection request and checks whether the request has been accepted.
Why Sufficient Time Is Important
If you do not allocate enough time for the sequence, new contacts may not be fully processed. This is especially relevant for the first message after the connection request.

Risk: If contacts accept the connection request, but you do not check them within more than five days, they fall out of the target group. This means they will receive no further messages, even if they have already accepted the connection. This results in lost potential.
Time Requirements: Planning Recommendations
- Sequence with a graphical interface: Allocate at least 3-4 hours to ensure that all functions run properly.
- Follow-up messages: Plan an additional 1-2 hours per follow-up. The exact time requirement depends on your system performance and the message length.
What You Should Consider
- Include buffer times: Especially for longer or more complex sequences, it is beneficial to plan extra time as a reserve.
- Consider system performance: If your system runs slowly, you should adjust the recommended times upward.
- Check contacts regularly: Verify whether accepted connection requests are processed to ensure that no contacts fall out of the sequence.
Conclusion
By planning enough time, you ensure that sequences with a graphical interface unfold their full potential. This is especially relevant for messages sent immediately after a connection request. With sufficient time allocated for each phase of the sequence, you ensure that you reach all potential contacts without anyone unintentionally falling through the cracks.